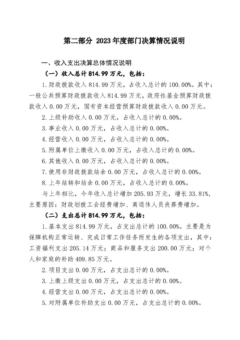
您的位置:网站首页 > 最新公告

辽宁省乐发vll2023年度部门决算公开

发布日期:2024-08-23点击:







































  • 附件:
  • 视频: